Добавить новость
Новости сегодня

Новости от TheMoneytizer

Всего три гена неандертальцев до сих пор меняют форму наших лиц: новое открытие в генетике

Каждый из нас несет в себе небольшое, но вполне реальное наследие неандертальцев. От 1 до 4% ДНК современных людей за пределами Африки имеют архаичное происхождение. Обычно мы представляем, что это влияет на цвет кожи или иммунитет. Нет, на самом деле эти гены до сих пор присутствуют в чертах, которые мы видим в зеркале каждый день.

Оказывается, всего три крошечные генетические правки, унаследованные от неандертальцев, могли повлиять на то, как формируется наша челюсть. Так что речь пойдет не о генах пещерного человека, а о том, как эволюция работает на микроуровне — через точную настройку активности одного-единственного гена в самый ответственный момент развития эмбриона.

Мужское лицо с выраженной челюстью, генерация нейросети
Автор: ИИ Copilot Designer//DALL·E 3 Источник: www.bing.com
Что не так с челюстью Пьера Робена?

Есть одна наглядная история из медицины. Существует редкое врожденное состояние, которое называют последовательностью Пьера Робена. Дети с этим диагнозом рождаются с аномально маленькой, недоразвитой нижней челюстью.

Генетики выяснили одну из причин этого состояния. Проблема кроется не в самом гене, ответственном за рост костей, а в его выключателе. Далеко от гена под названием SOX9 — ключевого инструктора по созданию хрящей — находится регуляторный участок ДНК, энхансер EC1.45. У пациентов с тяжелой формой синдрома Пьера Робена этот энхансер попросту отсутствует. Нет регулятора — нет команды. В результате ген SOX9 работает недостаточно активно в нужных клетках, и челюсть не формируется должным образом.

Это наблюдение породило логичный вопрос. Если полное удаление энхансера EC1.45 приводит к таким последствиям, что произойдет, если его не удалить, а лишь слегка изменить? Например, так, как это было у наших дальних родственников — неандертальцев.

Как заставить ген светиться?

Ученые сравнили человеческий энхансер EC1.45 с версией, найденной в расшифрованных геномах неандертальцев. Они обнаружили три отличия — всего три однобуквенные замены в генетическом коде. Могут ли они на что-то влиять?

Три генетических варианта, унаследованных от неандертальцев, находятся в области энхансера, связанного с геном SOX9 и одним из врожденных заболеваний. (A) Расположение энхансера EC1.45. Он находится в той же области генома, повреждения в которой (обозначены красным и синим) вызывают редкое заболевание челюсти — последовательность Пьера Робена (PRS). (B) Характерные особенности строения челюсти неандертальца, которые отличают ее от челюсти современного человека. (C) Схематичное изображение энхансера EC1.45, где расположены три неандертальских варианта (SNVs). Цветные маркеры указывают на высокую активность этой области ДНК. (D) Прямое сравнение последовательности ДНК человека и неандертальца в области энхансера. Выделены три ключевых отличия (SNVs). Для контекста также показаны ДНК других приматов (бонобо, шимпанзе и гориллы). Цитирование: Kirsty Uttley, Hannah J. Jüllig, Carlo De Angelis, Julia M. T. Auer, Ewa Ozga, Hemant Bengani, Hannah K. Long; Neanderthal-derived variants increase SOX9 enhancer activity in craniofacial progenitors that shape jaw development. Development 1 November 2025; 152 (21): dev204779. doi: https://doi.org/10.1242/dev.204779
Автор: Kirsty Uttley et al Источник: journals.biologists.com

Чтобы это проверить, был поставлен эксперимент. Исследователи взяли эмбрионы рыбок данио-рерио, чьи процессы формирования лица во многом схожи с человеческими, и создали специальную генетическую конструкцию. Человеческий энхансер EC1.45 был пришит к гену, производящему красный светящийся белок. Неандертальский — к гену зеленого белка. Обе конструкции поместили в один и тот же эмбрион.

Результат — в клетках, формирующих будущее лицо, зеленый сигнал от неандертальского энхансера был заметно ярче красного. Это прямое доказательство: неандертальская версия работает активнее. Она сильнее подстегивает связанный с ней ген.

Самое важное — этот эффект проявлялся не постоянно, а в строго определенный момент: на второй день развития эмбриона. Это критическое окно, когда клетки-предшественники лицевых структур принимают свои решения о будущем.

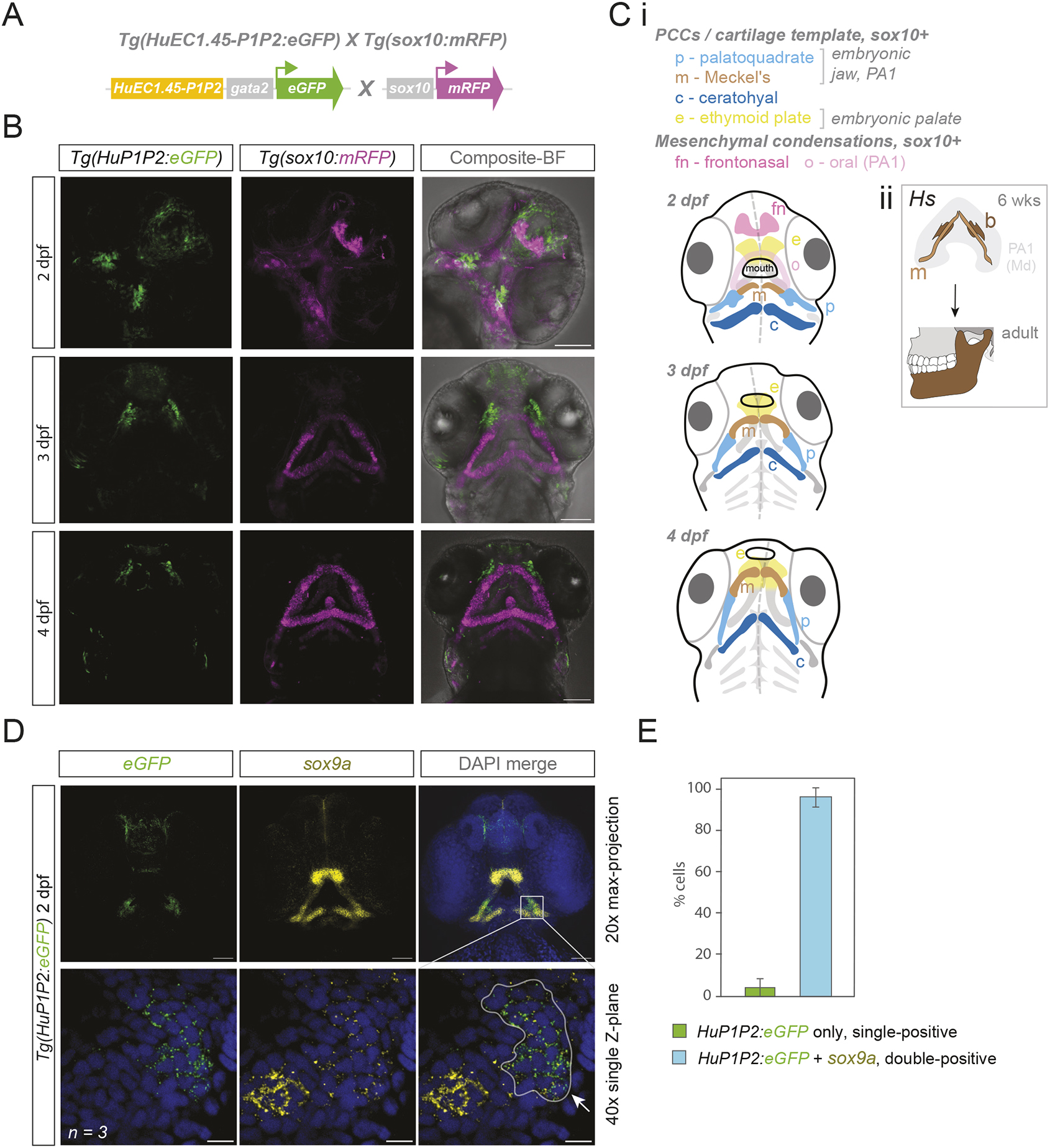
Энхансер EC1.45 Peak1-2 проявляет активность во время развития эмбрионального лицевого скелета в области носа и рядом с формирующейся челюстью. (A) Схема скрещивания трансгенных линий данио-рерио. Одна линия содержит человеческий энхансер EC1.45 Peak1-2, который управляет экспрессией зеленого флуоресцентного белка (eGFP), другая — маркер клеток нервного гребня sox10 (обозначен красным mRFP). Этот энхансер расположен перед минимальным промотором гена gata2 и заключен между элементами, которые изолируют его активность. (B) Изображения эмбрионов данио-рерио, полученные с помощью конфокального микроскопа. Показаны максимальные проекции области головы на 2-й, 3-й и 4-й дни развития (dpf) у эмбрионов, полученных в результате скрещивания вышеупомянутых линий. Масштаб: 100 мкм. (C) (i) Схематичное изображение черепной области эмбриона данио-рерио (вид снизу). Показаны области активности маркера sox10:mRFP в прекартилягинозных конденсациях (PCCs), которые к 2-4 дням развития превращаются в хрящевые структуры. Также отмечены дополнительные мезенхимальные клетки (fn и o), происходящие из нервного гребня. См. также работу Eames et al. (2013). (ii) Развитие нижней челюсти человека (Hs) на 6 неделях (верхнее изображение) по сравнению со взрослой челюстью (нижнее, коричневое). (D) Результаты исследования экспрессии генов с помощью метода HCR RNA-FISH на 2-й день развития эмбрионов данио-рерио из трансгенной линии Tg(HuEC1.45-P1P2:eGFP). Верхний ряд: изображения с 20-кратным увеличением для анализа всей области. Нижний ряд: отдельные срезы для точной количественной оценки. Показано совпадение активности EC1.45 с экспрессией гена sox9a (наблюдается у 3 эмбрионов). Масштаб: 100 мкм для изображений с 20-кратным увеличением и 50 мкм для увеличенных снимков. Стрелка и контур указывают на область, где клетки одновременно экспрессируют eGFP и sox9a. (E) Количественная оценка клеток, позитивных по eGFP, из (D). Показано процентное соотношение клеток, экспрессирующих только eGFP (4%), и клеток, экспрессирующих eGFP и sox9a одновременно (96%). Данные получены с 40-кратным увеличением (n=3 эмбриона, среднее +- стандартное отклонение). Условные обозначения: b, кость; m, хрящ Меккеля; Md, нижнечелюстной отросток; p, нёбный отросток; e, этмоидальная пластинка; c, роговидный отросток; fn, носовая часть; o, ротовая область; PA1, первый глоточный (фарингеальный) проток; BF, яркое поле (общий вид).
Автор: Kirsty Uttley et al Источник: journals.biologists.com
Больше гена — больше ткани?

Что эта повышенная активность означает на практике? Усиленная работа энхансера EC1.45 должна приводить к более высокой выработке белка SOX9. А SOX9, в свою очередь, управляет популяцией клеток черепного нервного гребня — по сути, стволовых клеток-мигрантов, из которых строится большая часть лицевого скелета.

Исследователи решили смоделировать этот процесс. Они снова обратились к эмбрионам данио-рерио. На этот раз они искусственно повысили уровень SOX9 именно в тех клетках, где в норме активен энхансер EC1.45. Они имитировали эффект, который должен был вызывать неандертальский вариант.

Эффект оказался физически измеримым. У эмбрионов с повышенной активностью SOX9 объем зачатков хрящевой ткани в области челюсти был достоверно больше. Логическая цепочка замкнулась.

  1. Три генетических варианта неандертальцев делают энхансер EC1.45 более активным.
  2. Более активный энхансер приводит к усиленной работе гена SOX9 в ключевой момент развития.
  3. Это, в свою очередь, увеличивает количество клеток-предшественников, формирующих челюсть.

Именно этот механизм мог вносить свой вклад в формирование более массивной и выступающей челюсти, характерной для неандертальцев, по сравнению с Homo sapiens.

Модель: как повышенная активность неандертальского энхансера могла повлиять на развитие челюсти. Эта схема иллюстрирует основную гипотезу исследования. Повышенная активность неандертальского энхансера EC1.45 приводила к более интенсивной работе гена SOX9 в клетках черепного нервного гребня (CNCC) и развивающихся из них тканях. Такое изменение, в свою очередь, могло повлиять на формирование челюсти и способствовать появлению морфологических черт, характерных для неандертальцев. Причиной повышенной активности могли стать два механизма: Изменение способа связывания с регуляторными белками (транскрипционными факторами). Появление нового CpG-участка, который влияет на химическую модификацию (метилирование) ДНК.
Автор: Kirsty Uttley et al Источник: journals.biologists.com
Эволюция в деталях

Конечно, было бы наивно полагать, что три нуклеотида в одном энхансере полностью определяют форму лица. Морфология — результат работы сотен, если не тысяч генов. Данное исследование не говорит, что найден ген неандертальской челюсти.

Оно показывает нечто более фундаментальное. Эволюция часто действует не через создание новых генов с нуля, а через тонкую настройку уже существующих. Изменяя активность гена на 5% в нужный день и в нужном месте, можно получить заметное морфологическое отличие.

ДНК, которую мы носим в себе, — это живой сценарий, который исполняется каждый день в наших клетках. И некоторые его строки были написаны неандертальцами задолго до нашего появления, продолжая формировать нас — вплоть до мельчайших изгибов наших лиц.

Источник: Development

Читайте на сайте


Smi24.net — ежеминутные новости с ежедневным архивом. Только у нас — все главные новости дня без политической цензуры. Абсолютно все точки зрения, трезвая аналитика, цивилизованные споры и обсуждения без взаимных обвинений и оскорблений. Помните, что не у всех точка зрения совпадает с Вашей. Уважайте мнение других, даже если Вы отстаиваете свой взгляд и свою позицию. Мы не навязываем Вам своё видение, мы даём Вам срез событий дня без цензуры и без купюр. Новости, какие они есть —онлайн с поминутным архивом по всем городам и регионам России, Украины, Белоруссии и Абхазии. Smi24.net — живые новости в живом эфире! Быстрый поиск от Smi24.net — это не только возможность первым узнать, но и преимущество сообщить срочные новости мгновенно на любом языке мира и быть услышанным тут же. В любую минуту Вы можете добавить свою новость - здесь.




Новости от наших партнёров в Вашем городе

Ria.city
Музыкальные новости
Новости России
Экология в России и мире
Спорт в России и мире
Moscow.media






Топ новостей на этот час

Rss.plus





СМИ24.net — правдивые новости, непрерывно 24/7 на русском языке с ежеминутным обновлением *